返老还童?!移植年轻供体的粪便菌群,能够改善衰老
肠道微生物,这个被称为“第二大脑”的复杂生态系统,近年来已成为医学研究的热点。一个健康人体内的肠道微生物数量高达100万亿,是人体细胞总数的10倍,它们与我们的健康息息相关。随着年龄的增长,肠道微生物群也会发生变化,这种变化会影响肠道的生理功能,成为宿主健康和衰老的重要调节剂。
衰 老
◆肠道菌群与衰老
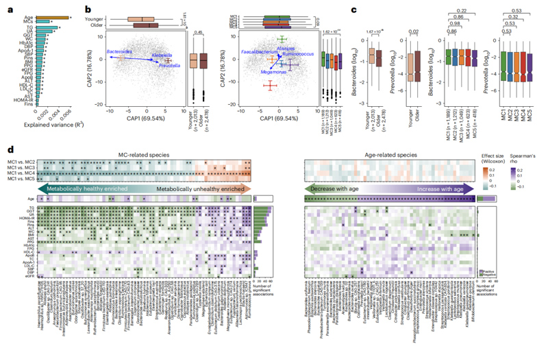
Wang等人首次提出“肠道菌龄”的概念,认为肠道菌群是决定我们人体健康年龄的重要因素,拥有健康肠道菌群的人会更“年轻”,肠道菌群可提供一定的保护作用;反之,不健康的肠道菌群让人更“衰老”,其对随机入选的4491名个体的粪便宏基因组数据进行了深入分析,结果显示:拟杆菌属在年轻人中更为丰富,而普氏菌属在老年人中更为常见[1]。日本庆应义塾大学医学院和美国博德研究所的研究团队在《Nature》期刊上发表了关于百岁老人肠道菌群的研究,他们分析了160名百岁老人、112名年龄在85-89岁的老年人以及47名年龄在21-55岁的成年人的肠道菌群,研究发现百岁老人肠道菌群的特征是:硫弧菌科、毛螺菌科和丹毒丝菌科、普雷沃氏菌属、萨特氏菌、罗氏菌属等较少;而肠杆菌科、瘤胃球菌科、克里斯滕森菌科、克雷伯菌属、乳酸杆菌属、副杆菌属、阿克曼氏菌属等较多。此外,百岁老人肠菌能够产生独特的次级胆汁酸,这些胆汁酸可能通过抑制肠道病原体生长而促进长寿,这一发现揭示了肠道菌群在长寿中的重要作用[2]。

宿主年龄与肠道菌群[1]
◆肠菌移植(FMT)延缓衰老
来自英国生物技术研究所的Stefano Romano研究团队于2022年4月29号在Microbiome在线发表了一篇名为“Fecal microbiota transfer between young and aged mice reverses hallmarks of the aging gut, eye, and brain”的论文,研究团队分别采用年轻(3月龄),中老年(18月龄)和老年(24月龄)小鼠的肠道微生物群,通过整个宏基因组鸟枪法测序和代谢组学,开发定制了一系列列分析工作流程以分析肠道微生物群组成和代谢潜力的变化。结果表明:将老年供体微生物群转移到年轻小鼠会驱动肠上皮屏障的炎症和完整性丧失,炎症的全身和组织标志物升高,以及视网膜和大脑中的炎症上调。转移的衰老微生物群和由此产生的受体微生物群组成通过富集普雷沃氏菌属、Lacnospiraceae和Facecalibaculum物种以及长链脂肪酸合成的消耗来区分。将年轻供体微生物群(以双歧杆菌、真细菌和阿克曼菌物种富集为特征)转移到老年小鼠,并富集B族维生素生物合成和脂质合成途径,可逆转老年肠道、大脑和视网膜的炎症变化[3]。

实验流程[3]
《自然-衰老》发表的一项研究Microbiota from young mice counteracts selective age-associated behavioral deficits,将年轻小鼠(3-4月龄)或老年小鼠(19-20月龄)的肠菌移植给老年小鼠(19-20月龄),研究团队发现,老年小鼠身上与衰老相关的免疫系统在移植年轻小鼠菌群之后发生了逆转,老年小鼠的大脑也恢复了活力,并含有与年轻小鼠大脑相似的代谢物和基因调控模式。此外,在一些关于学习、记忆和焦虑的认知测试中,给予年轻小鼠的肠菌后,老年小鼠的行为也具有改善。这些发现表明,FMT能抵消小鼠大脑中与衰老相关的特定改变,具有延缓衰老相关的认知衰退或治疗潜力[4]。
在近期的研究中,Zhu等人将粪便微生物群从年轻(4个月)或老年(22个月)供体小鼠移植到老年受体小鼠(22个月)或年轻(4个月)中。接受年轻供体肠道微生物群的老年小鼠逆转了血清和问题中与衰老相关的炎症,老年小鼠的自发活动、站立时间、跌倒次数和潜伏期等行为特征得到缓解,相反,接受老年供体肠道菌群的年轻小鼠促进了炎症的发展,衰老的行为特征加剧[5]。此外,Lin等证实FMT可以通过调节脂质代谢、辅因子和维生素的代谢以及氨基酸代谢,增加肠道菌群的多样性和丰度,并调节肠道菌群的结构以及代谢物和血清外泌体的含量,从而延缓衰老小鼠的衰老进程[6]。

FMT调节年龄相关性全身炎症[5]
卵巢衰老
卵巢衰老是指卵巢功能随着年龄的增长而逐渐下降。它的特点是卵母细胞数量和质量逐渐恶化,伴有月经周期不规律、不孕,最后月经停止。卵巢的寿命与其他器官不同。最近,多组学分析发现,女性在生命的第三和第五十年左右生物衰老显著加速,这与生育能力下降和更年期状态的时间点相吻合。因此,卵巢衰老被认为是女性身体衰老的起搏器,驱动多个器官的衰老。微生物组领域权威期刊Gut Microbes在线发表了题为“The Influence of the Gut Microbiome on Ovarian Aging”的综述文章,系统性探讨了肠道菌群与卵巢自然衰老和卵巢早衰(包括特发性和医源性卵巢早衰)之间错综复杂的关系并进一步评述了肠道菌群在抗衰老干预中的潜在应用价值[7]。
◆肠菌移植与卵巢自然衰老
卵巢自然衰老的标志性现象为绝经,其通常出现在49至52岁之间。绝经被界定为在无病理缘由的情况下,自发性月经停止12个月后的回溯性诊断。在卵巢衰老的动物模型里,观测到了肠道微生物组的变化。例如,在使用4-乙烯基环己烯二环氧化物(VCD)诱导的卵巢衰老模型中,VCD组小鼠的肠道微生物组的α和β多样性与对照组有显著差异。此外,肠道微生物组属于循环雌激素的重要调控者之一,肠道微生物β-葡萄糖醛酸酶(gmGUS)能够把雌激素从失活形态转变为活性形态,进一步对宿主的雌激素水平产生影响[7]。

肠道微生物群在自然卵巢衰老中的生理演替[7]
研究者将年轻供体的肠道微生物移植至自然衰老的小鼠中,发现通过FMT,能够改良肠道微生物组,减少卵泡凋亡和卵巢细胞的凋亡,提升老年小鼠的生育能力,这些卵巢衰老延迟效应可以通过改善炎症状态和免疫微环境来解释。将年轻供体的肠菌移植给老年斑马鱼后,抵消随后暴露于有毒污染物的不利影响,有效降低膜结合孕激素受体转录物的水平,促进卵子发生的进展,降低有毒污染物引起的畸形率,其后代表现出更强的运动能力,游动速度更快。总体而言,在卵巢衰老过程中维持“年轻”的肠道微生物群可能会限制卵巢衰老并提供额外的好处[7]。
◆肠菌移植与卵巢早衰
人群中的一些女性不是自然卵巢衰老,而是卵巢功能过早下降,即卵巢功能不全(POI)。POI是一种临床综合征,定义为40岁以下患者的正常卵巢活动耗竭,表现为月经紊乱(闭经或少经),促性腺激素水平升高和E2水平低。POI患者的β多样性减少。在门水平上,在POI患者中观察到较高的拟杆菌门和较低的厚壁菌门丰度,在属水平上,相较于健康女性,在POI女性中观察到较高的丁酸单胞菌属、Dorea、Lachnobacterium和萨特氏菌以及较低的Bulleidia和粪杆菌属[7]。
大多数POI病例是特发性的。然而,在少数已知原因的病例中,医源性因素占很大比例。许多医学因素会损害肿瘤患者的卵巢功能,例如盆腔放疗、化疗和手术,从而导致卵巢功能过早下降甚至完全丧失。双侧卵巢切除术是构建医源性POI模型最成熟的方法,基于小鼠卵巢摘除(OVX)小鼠模型开展的研究展现了肠道微生物组的多样性改变,包含OVX组和假手术组之间在β多样性与α多样性上的显著差别。Huang等人表明,来自卵巢完整繁殖雌性的FMT改变了肠道微生物群并显著缓解了OVX小鼠的阴道上皮萎缩,这表明FMT可能成为预防和治疗医源性卵巢衰老相关后果的一个潜在方法[7]。

FMT改变肠道微生物群并减缓卵巢衰老相关疾病的进展[7]
参考文献:
[1]Wang T, Shi Z, Ren H, et al. Divergent age-associated and metabolism-associated gut microbiome signatures modulate cardiovascular disease risk. Nat Med. 2024 Jun;30(6):1722-1731.
[2]Sato Y, Atarashi K, Plichta DR, et al. Novel bile acid biosynthetic pathways are enriched in the microbiome of centenarians. Nature. 2021 Nov;599(7885):458-464.
[3]Parker A, Romano S, Ansorge R, et al. Fecal microbiota transfer between young and aged mice reverses hallmarks of the aging gut, eye, and brain. Microbiome. 2022
[4]Boehme M, Guzzetta KE, Bastiaanssen TFS, et al. Microbiota from young mice counteracts selective age-associated behavioral deficits. Nat Aging. 2021 Aug;1(8):666-676.
[5]TIANXIN ZHU . Combining metabolomics and 16S rRNA sequencing to investigate the effects of fecal microbiota transplantation intervention in aging mice[J]. Journal of Holistic Integrative Pharmacy, 2024.
[6]Lin L, Tang R, Liu Y, Li Z, Li H, Yang H. The brain-protective mechanism of fecal microbiota transplantation from young donor mice in the natural aging process via exosome, gut microbiota, and metabolomics analyses. Pharmacol Res. 2024 Sep;207:107323.
[7]Huang F, Cao Y, Liang J, Tang R, Wu S, Zhang P, Chen R. The influence of the gut microbiome on ovarian aging. Gut Microbes. 2024 Jan-Dec;16(1):2295394.